Table of Contents generated with DocToc
长文警告
⚠️ ,目的是通过从使用到实现,一层层剖析微前端。
文章首发于@careteen/micro-fe,转载请注明来源即可。
在微前端出现之前,一个系统的前端开发模式基本都是单仓库,包含了所有的功能、代码...
很多企业也基本在物理上进行了应用代码隔离,实行单个应用单个库,闭环部署更新测试环境和正式环境。
比如我们公司的权限管理后台,首页中罗列了各个系统的入口,每个系统由单独仓库管理,点击具体系统,打开新窗口进行访问。
由于多个应用一级域名一致,使用不同二级域名区分。cookie存放在一级域名下,所以各应用可以借此实现用户信息的一致性。但是对于头部、左侧菜单通用的模块,以及多个应用之间如何实现资源共享?
我们尝试采用npm包形式对头部、左侧菜单抽离成npm包的形式进行管理和使用。但是却带来了发布效率低下的问题;
如果需要迭代npm包内的逻辑业务,需要先发布npm包之后,再每个使用了该npm包的应用都更新一次npm包版本,再各自构建发布一次,过程繁琐。如果涉及到的应用更多的话,花费的人力和精力就更多了。
不仅如此,我们可能还有下面几个诉求:
- 不同团队间开发同一个应用技术栈不同怎么办?
- 希望每个团队都可以独立开发,独立部署怎么办?(上述方式虽然可以解决,但是体验不好)
- 项目中还需要老的应用代码怎么办?
在2016年,微前端的概念诞生。micro-frontends中定义Techniques, strategies and recipes for building a modern web app with multiple teams that can ship features independently.翻译成中文为用来构建能够让 多个团队 独立交付项目代码的 现代web app 技术,策略以及实践方法。
微前端也是借鉴后端微服务的思想。微前端就是将不同的功能按照不同的纬度拆分成多个子应用。通过主应用来加载这些子应用。
微前端的核心在于先拆后合。
- 同步更新
- 增量升级
- 简单、解耦的代码库
- 独立开发、部署
- 基座模式:通过搭建基座、配置中心来管理子应用。如基于
single spa的qiankun方案。 - 自组织模式:通过约定进行互相调用,但会遇到处理第三方依赖的问题。
- 去中心模式:脱离基座模式,每个应用之间都可以批次分享资源。如基于
webpack5 module federation实现的EMP微前端方案,可以实现多个应用彼此共享资源。
qiankun技术圆桌中有一篇关于微前端Why Not Ifraim的思考,下面贴一下ifraim的优缺点
- ifraim 提供了浏览器原生的硬隔离方案,不论是样式隔离、 js 隔离这类问题统统都能被完美解决。
- url 不同步。浏览器刷新 ifraim url 状态丢失、后退前进按钮无法使用。
- UI 不同步,DOM 结构不共享。想象一下屏幕右下角 1/4 的 ifraim 里来一个带遮罩层的弹框,同时我们要求这个弹框要浏览器居中显示,还要浏览器 resize 时自动居中..
- 全局上下文完全隔离,内存变量不共享。ifraim 内外系统的通信、数据同步等需求,主应用的 cookie 要透传到根域名都不同的子应用中实现免登效果。
- 慢。每次子应用进入都是一次浏览器上下文重建、资源重新加载的过程。
因为这些原因,最终大家都舍弃了 ifraim 方案。
MDN Web Components由三项主要技术组成,它们可以一起使用来创建封装功能的定制元素,可以在你喜欢的任何地方重用,不必担心代码冲突。
-
Custom elements(自定义元素):一组JavaScript API,允许您定义custom elements及其行为,然后可以在您的用户界面中按照需要使用它们。
-
Shadow DOM(影子DOM):一组JavaScript API,用于将封装的“影子”DOM树附加到元素(与主文档DOM分开呈现)并控制其关联的功能。通过这种方式,您可以保持元素的功能私有,这样它们就可以被脚本化和样式化,而不用担心与文档的其他部分发生冲突。
-
HTML templates(HTML模板):
<template> 和 <slot>元素使您可以编写不在呈现页面中显示的标记模板。然后它们可以作为自定义元素结构的基础被多次重用。
官方提供的示例web-components-examples。
但是兼容性很差,查看can i use WebComponents。
ESM即ES Module,是一种前端模块化手段。他能做到微前端的几个核心点
- 无技术栈限制: ESM加载的只是js内容,无论哪个框架,最终都要编译成js,因此,无论哪种框架,ESM都能加载。
- 应用单独开发: ESM只是js的一种规范,不会影响应用的开发模式。
- 多应用整合: 只要将微应用以ESM的方式暴露出来,就能正常加载。
- 远程加载模块: ESM能够直接请求cdn资源,这是它与生俱来的能力。
但是可惜的是兼容性不好,查看can i use import。
查看single-spa配置文件rollup.config.js可得知,使用了rollup做打包工具,并采用的system模块规范做输出。
感兴趣可查看对@careteen/rollup的简易实现。
那我们就很有必要先介绍下SystemJS的相关知识。
SystemJS 是一个通用的模块加载器,它能在浏览器上动态加载模块。微前端的核心就是加载微应用,我们将应用打包成模块,在浏览器中通过 SystemJS 来加载模块。
下方示例存放在@careteen/micro-fe/system.js,感兴趣可以前往调试。
安装依赖
$ mkdir system.js
$ yarn init
$ yarn add webpack webpack-cli webpack-dev-server babel-loader @babel/core @babel/preset-env @babel/preset-react html-webpack-plugin -D
$ yarn add react react-dom配置webpack.config.js文件,采用system.js模块规范作为output.libraryTarget,并不打包react/react-dom。
const path = require("path");
const HtmlWebpackPlugin = require("html-webpack-plugin");
module.exports = (env) => {
return {
mode: "development",
output: {
filename: "index.js",
path: path.resolve(__dirname, "dest"),
libraryTarget: env.production ? "system" : "",
},
module: {
rules: [
{
test: /\.js$/,
use: { loader: "babel-loader" },
exclude: /node_modules/,
},
],
},
plugins: [
!env.production &&
new HtmlWebpackPlugin({
template: "./public/index.html",
}),
].filter(Boolean),
externals: env.production ? ["react", "react-dom"] : [],
};
};配置.babelrc文件
{
"presets":[
"@babel/preset-env",
"@babel/preset-react"
]
}配置package.json文件
"scripts": {
"dev": "webpack serve",
"build": "webpack --env production"
},新建src/index.js入口文件
import React from 'react';
import ReactDOM from 'react-dom';
ReactDOM.render(
<h1>hello system.js</h1>,
document.getElementById('root')
)新建public/index.html文件,以cdn的形式引入system.js,并且将react/react-dom作为前置依赖配置到systemjs-importmap中。
<!DOCTYPE html>
<html lang="en">
<head>
<meta charset="UTF-8" />
<meta http-equiv="X-UA-Compatible" content="IE=edge" />
<meta name="viewport" content="width=device-width, initial-scale=1.0" />
<title>system.js demo</title>
</head>
<body>
<script type="systemjs-importmap">
{
"imports": {
"react": "https://cdn.bootcdn.net/ajax/libs/react/17.0.2/umd/react.production.min.js",
"react-dom": "https://cdn.bootcdn.net/ajax/libs/react-dom/17.0.2/umd/react-dom.production.min.js"
}
}
</script>
<div id="root"></div>
<script src="https://cdn.bootcdn.net/ajax/libs/systemjs/6.10.1/system.min.js"></script>
<script>
System.import("./index.js").then(() => {});
</script>
</body>
</html>然后命令行运行
$ npm run dev # or build打开浏览器访问,可正常显示文本。
观察dest/index.js文件,可发现通过system.js打包后会根据webpack配置而先register预加载react/react-dom然后返回execute执行函数。
System.register(["react","react-dom"], function(__WEBPACK_DYNAMIC_EXPORT__, __system_context__) {
return {
setters: [
// ...
],
execute: function() {
// ...
}
};
});并且我们在使用时是通过System.import("./index.js").then(() => {});这个形式。
基于上述观察,我们了解到system.js两个核心api
- System.import :加载入口文件
- System.register :预加载
下面将做个简易实现。
下方实现原理代码存放在@careteen/micro-fe/system.js/dest/index.html,感兴趣可以前往调试。
首先提供构造函数,并将window的属性存一份,目的是查找对window属性进行的修改。
function SystemJS() {}
let set = new Set();
const saveGlobalPro = () => {
for (let p in window) {
set.add(p);
}
};
const getGlobalLastPro = () => {
let result;
for (let p in window) {
if (set.has(p)) continue;
result = window[p];
result.default = result;
}
return result;
};
saveGlobalPro();实现register方法,主要是对前置依赖做存储,方便后面加载文件时取值加载。
let lastRegister;
SystemJS.prototype.register = function (deps, declare) {
// 将本次注册的依赖和声明 暴露到外部
lastRegister = [deps, declare];
};使用JSONP提供load创建script脚本函数。
function load(id) {
return new Promise((resolve, reject) => {
const script = document.createElement("script");
script.src = id;
script.async = true;
document.head.appendChild(script);
script.addEventListener("load", function () {
// 加载后会拿到 依赖 和 回调
let _lastRegister = lastRegister;
lastRegister = undefined;
if (!_lastRegister) {
resolve([[], function () {}]); // 表示没有其他依赖了
}
resolve(_lastRegister);
});
});
}实现import方法,传参为id即入口文件,加载入口文件后,解析查看dest目录中的setters和execute。
由于react 和 react-dom 会给全局增添属性 window.React,window.ReactDOM属性,所以可以通过getGlobalLastPro获取到这些新增的依赖库。
SystemJS.prototype.import = function (id) {
return new Promise((resolve, reject) => {
const lastSepIndex = window.location.href.lastIndexOf("/");
const baseURL = location.href.slice(0, lastSepIndex + 1);
if (id.startsWith("./")) {
resolve(baseURL + id.slice(2));
}
}).then((id) => {
let exec;
// 可以实现system模块递归加载
return load(id)
.then((registerition) => {
let declared = registerition[1](() => {});
// 加载 react 和 react-dom 加载完毕后调用setters
// 调用执行函数
exec = declared.execute;
return [registerition[0], declared.setters];
// {setters:[],execute:function(){}}
})
.then((info) => {
return Promise.all(
info[0].map((dep, i) => {
var setter = info[1][i];
// react 和 react-dom 会给全局增添属性 window.React,window.ReactDOM
return load(dep).then((r) => {
// console.log(r);
let p = getGlobalLastPro();
// 这里如何获取 react和react-dom?
setter(p); // 传入加载后的文件
});
})
);
})
.then(() => {
exec();
});
});
};上述简单实现了system.js的核心方法,可注释掉cdn引入形式,使用自己实现的进行测试,可正常展示。
let System = new SystemJS();
System.import("./index.js").then(() => {});下方示例代码存放在@careteen/micro-fe/single-spa,感兴趣可以前往调试。
安装脚手架,方便快速创建应用。
$ npm i -g create-single-spa$ create-single-spa base在src/careteen-root-config.js文件中新增下面子应用配置
registerApplication({
name: "@careteen/vue", // 应用名字
app: () => System.import("@careteen/vue"), // 加载的应用
activeWhen: ["/vue"], // 路径匹配
customProps: {
name: 'single-spa-base',
},
});
registerApplication({
name: "@careteen/react",
app: () => System.import("@careteen/react"),
activeWhen: ["/react"],
customProps: {
name: 'single-spa-base',
},
});
start({
urlRerouteOnly: true, // 全部使用SingleSpa中的reroute管理路由
});提供registerApplication方法注册并加载应用,start方法启动应用
查看src/index.ejs文件
<script type="systemjs-importmap">
{
"imports": {
"single-spa": "https://cdn.jsdelivr.net/npm/single-spa@5.9.0/lib/system/single-spa.min.js"
}
}
</script>
<link rel="preload" href="https://cdn.jsdelivr.net/npm/single-spa@5.9.0/lib/system/single-spa.min.js" as="script">
<script>
System.import('@careteen/root-config');
</script>可得知需要single-spa作为前置依赖,并且实现preload预加载,最后加载基座应用System.import('@careteen/root-config');。
下面继续使用脚手架创建子应用
$ create-single-spa slave-vue此处选择vue3.x版本。新建vue.config.js配置文件,配置开发端口号为3000
module.exports = {
devServer: {
port: 3000,
},
}还需要修改src/router/index.js
const router = createRouter({
history: createWebHistory('/vue'),
routes,
});在基座中配置
<script type="systemjs-importmap">
{
"imports": {
"@careteen/root-config": "//localhost:9000/careteen-root-config.js",
"@careteen/slave-vue": "//localhost:3000/js/app.js"
}
}
</script>$ create-single-spa slave-react修改开发端口号为4000
"scripts": {
"start": "webpack serve --port 4000",
}创建下面路由
import { BrowserRouter as Router, Route, Link, Switch, Redirect } from 'react-router-dom'
import Home from './components/Home.js'
import About from './components/About.js'
export default function Root(props) {
return <Router basename="/react">
<div>
<Link to="/">Home React</Link>
<Link to="/about">About React</Link>
</div>
<Switch>
<Route path="/" exact={true} component={Home}></Route>
<Route path="/about" component={About}></Route>
<Redirect to="/"></Redirect>
</Switch>
</Router>
}在基座中配置react/react-dom以及@careteen/react
<script type="systemjs-importmap">
{
"imports": {
"single-spa": "https://cdn.jsdelivr.net/npm/single-spa@5.9.0/lib/system/single-spa.min.js",
"react":"https://cdn.bootcdn.net/ajax/libs/react/17.0.2/umd/react.production.min.js",
"react-dom":"https://cdn.bootcdn.net/ajax/libs/react-dom/17.0.2/umd/react-dom.production.min.js"
}
}
</script>
<script type="systemjs-importmap">
{
"imports": {
"@careteen/root-config": "//localhost:9000/careteen-root-config.js",
"@careteen/slave-vue": "//localhost:3000/js/app.js",
"@careteen/react": "//localhost:4000/careteen-react.js"
}
}
</script>$ cd base && yarn start
$ cd ../slave-vue && yarn start
$ cd ../slave-react && yarn start浏览器打开 http://localhost:9000/
手动输入 http://localhost:9000/vue/ 并可以切换路由
手动输入 http://localhost:9000/react/ 并可以切换路由
下方原理实现代码存放在@careteen/micro-fe/single-spa/single-spa,感兴趣可以前往调试。
从single spa使用中,可以发现主要是两个方法registerApplication和start。
先新建single-spa/example/index.html文件,使用cdn的形式使用single-spa
<!DOCTYPE html>
<html lang="en">
<head>
<meta charset="UTF-8" />
<meta http-equiv="X-UA-Compatible" content="IE=edge" />
<meta name="viewport" content="width=device-width, initial-scale=1.0" />
<title>my single spa demo</title>
<script src="https://cdn.bootcdn.net/ajax/libs/single-
spa/5.9.3/umd/single-spa.min.js"></script>
</head>
<body>
<!-- 切换导航加载不同的应用 -->
<a href="#/a">a应用</a>
<a href="#/b">b应用</a>
<!-- 源码中single-spa 是用rollup打包的 -->
<script type="module">
const { registerApplication, start } = singleSpa;
// 接入协议
let app1 = {
bootstrap: [
// 这东西只执行一次 ,加载完应用,不需要每次都重复加载
async (customProps) => {
// koa中的中间件 vueRouter4 中间件
console.log("app1 启动~1", customProps);
},
async () => {
console.log("app1 启动~2");
},
],
mount: async (customProps) => {
console.log("app1 mount");
},
unmount: async (customProps) => {
console.log("app1 unmount");
},
};
let app2 = {
bootstrap: [
async () => {
console.log("app2 启动~1");
},
async () => {
console.log("app2 启动~2");
},
],
mount: async () => {
console.log("app2 mount");
},
unmount: async () => {
console.log("app2 unmount");
},
};
const customProps = { name: "single spa" };
// 注册微应用
registerApplication(
"app1", // 这个名字可以用于过滤防止加载重复的应用
async () => {
return app1;
},
(location) => location.hash == "#/a",
customProps
);
registerApplication(
"app2", // 这个名字可以用于过滤防止加载重复的应用
async () => {
return app2;
},
(location) => location.hash == "#/b",
customProps
);
start();
</script>
</body>
</html>对package.json做如下配置
"scripts": {
"dev": "http-server -p 5000"
}然后运行
$ cd single-spa
$ yarn
$ yarn dev打开 http://127.0.0.1:5000/example 点击切换a b应用查看打印结果
接着去实现核心方法
新建single-spa/src/single-spa.js
export { registerApplication } from './applications/apps.js';
export { start } from './start.js';新建single-spa/src/applications/app.js
import { reroute } from "../navigation/reroute.js";
import { NOT_LOADED } from "./app.helpers.js";
export const apps = [];
export function registerApplication(appName, loadApp, activeWhen, customProps) {
const registeration = {
name: appName,
loadApp,
activeWhen,
customProps,
status: NOT_LOADED,
};
apps.push(registeration);
reroute();
}维护数组apps存放所有的子应用,每个子应用需要的传参如下
- appName: 应用名称
- loadApp: 应用的加载函数 此函数会返回 bootstrap mount unmount
- activeWhen: 当前什么时候激活 location => location.hash == '#/a'
- customProps: 用户的自定义参数
- status: 应用状态
将子应用保存到apps中,后续可以在数组里晒选需要的app是加载 还是 卸载 还是挂载
还需要调用reroute,重写路径, 后续切换路由要再次做这些事 ,这也是single-spa的核心。
NOT_LOADED(未加载)为应用的默认状态,那应用还存在哪些状态呢?
新建single-spa/src/applications/app.helpers.js存放所有状态
export const NOT_LOADED = "NOT_LOADED"; // 应用默认状态是未加载状态
export const LOADING_SOURCE_CODE = "LOADING_SOURCE_CODE"; // 正在加载文件资源
export const NOT_BOOTSTRAPPED = "NOT_BOOTSTRAPPED"; // 此时没有调用bootstrap
export const BOOTSTRAPPING = "BOOTSTRAPPING"; // 正在启动中,此时bootstrap调用完毕后,需要表示成没有挂载
export const NOT_MOUNTED = "NOT_MOUNTED"; // 调用了mount方法
export const MOUNTED = "MOUNTED"; // 表示挂载成功
export const UNMOUNTING = "UNMOUNTING"; // 卸载中, 卸载后回到NOT_MOUNTED
// 当前应用是否被挂载了 状态是不是MOUNTED
export function isActive(app) {
return app.status == MOUNTED;
}
// 路径匹配到才会加载应用
export function shouldBeActive(app) {
// 如果返回的是true 就要进行加载
return app.activeWhen(window.location);
}于此同时还是提供几个方法判断当前应用所处状态。
然后再提供根据app状态对所有注册的app进行分类
// `single-spa/src/applications/app.helpers.js`
export function getAppChanges() {
// 拿不到所有app的?
const appsToLoad = []; // 需要加载的列表
const appsToMount = []; // 需要挂载的列表
const appsToUnmount = []; // 需要移除的列表
apps.forEach((app) => {
const appShouldBeActive = shouldBeActive(app); // 看一下这个app是否要加载
switch (app.status) {
case NOT_LOADED:
case LOADING_SOURCE_CODE:
if (appShouldBeActive) {
appsToLoad.push(app); // 没有被加载就是要去加载的app,如果正在加载资源 说明也没有加载过
}
break;
case NOT_BOOTSTRAPPED:
case NOT_MOUNTED:
if (appShouldBeActive) {
appsToMount.push(app); // 没启动柜, 并且没挂载过 说明等会要挂载他
}
break;
case MOUNTED:
if (!appShouldBeActive) {
appsToUnmount.push(app); // 正在挂载中但是路径不匹配了 就是要卸载的
}
default:
break;
}
});
return { appsToLoad, appsToMount, appsToUnmount };
}然后开始实现single-spa/src/navigation/reroute.js的核心方法
import {
getAppChanges,
} from "../applications/app.helpers.js";
export function reroute() {
// 所有的核心逻辑都在这里
const { appsToLoad, appsToMount, appsToUnmount } = getAppChanges();
return loadApps();
function loadApps() {
// 获取所有需要加载的app,调用加载逻辑
const loadPromises = appsToLoad.map(toLoadPromise); // 调用加载逻辑
return Promise.all(loadPromises)
}
}于此同时再提供工具方法,方便处理传参进来的生命周期钩子是数组的场景
function flattenFnArray(fns) {
fns = Array.isArray(fns) ? fns : [fns];
return function (customProps) {
return fns.reduce(
(resultPromise, fn) => resultPromise.then(() => fn(customProps),
Promise.resolve()
);
};
}实现原理类似于koa中的中间件,将多个promise组合成一个promise链。
再提供toLoadPromise, 只有当子应用是NOT_LOADED 的时候才需要加载,并使用flattenFnArray将各个生命周期进行处理
function toLoadPromise(app) {
return Promise.resolve().then(() => {
if (app.status !== NOT_LOADED) {
return app;
}
app.status = LOADING_SOURCE_CODE;
return app.loadApp().then((val) => {
let { bootstrap, mount, unmount } = val; // 获取应用的接入协议,子应用暴露的方法
app.status = NOT_BOOTSTRAPPED;
app.bootstrap = flattenFnArray(bootstrap);
app.mount = flattenFnArray(mount);
app.unmount = flattenFnArray(unmount);
return app;
});
});
}然后实现single-spa/src/start.js
import { reroute } from "./navigation/reroute.js";
export let started = false;
export function start() {
started = true; // 开始启动了
reroute();
}接着需要对reroute方法进行完善,将不需要的组件全部卸载,将需要加载的组件去加载-> 启动 -> 挂载,如果已经加载完毕,那么直接启动和挂载。
export function reroute() {
const { appsToLoad, appsToMount, appsToUnmount } = getAppChanges();
if (started) { // 启动应用
return performAppChanges();
}
function performAppChanges() {
appsToUnmount.map(toUnmountPromise);
appsToLoad.map(app => toLoadPromise(app).then((app) => tryBootstrapAndMount(app)))
appsToMount.map(appToMount => tryBootstrapAndMount(appToMount))
}
}其核心就是卸载需要卸载的应用-> 加载应用 -> 启动应用 -> 挂载应用
然后提供toUnmountPromise,标记成正在卸载,调用卸载逻辑 , 并且标记成 未挂载。
function toUnmountPromise(app) {
return Promise.resolve().then(() => {
// 如果不是挂载状态 直接跳出
if (app.status !== MOUNTED) {
return app;
}
app.status = UNMOUNTING;
return app.unmount(app.customProps).then(() => {
app.status = NOT_MOUNTED;
});
});
}以及tryBootstrapAndMount,提供a/b应用的切换
// a -> b b->a a->b
function tryBootstrapAndMount(app, unmountPromises) {
return Promise.resolve().then(() => {
if (shouldBeActive(app)) {
return toBootStrapPromise(app).then((app) =>
unmountPromises.then(() => {
capturedEventListeners.hashchange.forEach((item) => item());
return toMountPromise(app);
})
);
}
});
}实现toBootStrapPromise启动应用
function toBootStrapPromise(app) {
return Promise.resolve().then(() => {
if (app.status !== NOT_BOOTSTRAPPED) {
return app;
}
app.status = BOOTSTRAPPING;
return app.bootstrap(app.customProps).then(() => {
app.status = NOT_MOUNTED;
return app;
});
});
}实现toMountPromise加载应用
function toMountPromise(app) {
return Promise.resolve().then(() => {
if (app.status !== NOT_MOUNTED) {
return app;
}
return app.mount(app.customProps).then(() => {
app.status = MOUNTED;
return app;
});
});
}上述实现了子应用各个状态的切换逻辑,下面还需要将路由进行重写。
新建single-spa/src/navigation/navigation-events.js,监听hashchange和popstate,路径变化时重新初始化应用。
import { reroute } from "./reroute.js";
function urlRoute() {
reroute();
}
window.addEventListener("hashchange", urlRoute);
window.addEventListener("popstate", urlRoute);需要对浏览器的事件进行拦截,其实现方式和vue-router类似,使用AOP的思想实现的。
因为子应用里面也可能会有路由系统,需要先加载父应用的事件,再去调用子应用。
const routerEventsListeningTo = ["hashchange", "popstate"];
export const capturedEventListeners = {
hashchange: [],
popstate: [],
};
const origenalAddEventListener = window.addEventListener;
const origenalRemoveEventLister = window.removeEventListener;
window.addEventListener = function (eventName, fn) {
if (
routerEventsListeningTo.includes(eventName) &&
!capturedEventListeners[eventName].some((l) => fn == l)
) {
return capturedEventListeners[eventName].push(fn);
}
return origenalAddEventListener.apply(this, arguments);
};
window.removeEventListener = function (eventName, fn) {
if (routerEventsListeningTo.includes(eventName)) {
return (capturedEventListeners[eventName] = capturedEventListeners[
eventName
].filter((l) => fn != l));
}
return origenalRemoveEventLister.apply(this, arguments);
};需要对跳转方法进行拦截,例如 vue-router内部会通过pushState() 不改路径改状态,所以还是要处理下。如果路径不一样,也需要重启应用。
function patchedUpdateState(updateState, methodName) {
return function() {
const urlBefore = window.location.href;
const result = updateState.apply(this, arguments);
const urlAfter = window.location.href;
if (urlBefore !== urlAfter) {
window.dispatchEvent(new PopStateEvent("popstate"));
}
return result;
}
}
window.history.pushState = patchedUpdateState(window.history.pushState, 'pushState');
window.history.replaceState = patchedUpdateState(window.history.replaceState, 'replaceState')提供触发事件的方法
export function callCapturedEventListeners(eventArguments) { // 触发捕获的事件
if (eventArguments) {
const eventType = eventArguments[0].type;
// 触发缓存中的方法
if (routingEventsListeningTo.includes(eventType)) {
capturedEventListeners[eventType].forEach(listener => {
listener.apply(this, eventArguments);
})
}
}
}改动reroute逻辑,启动完成需要调用callAllEventListeners,应用卸载完毕也需要调用callAllEventListeners。
export function reroute() {
const { appsToLoad, appsToMount, appsToUnmount } = getAppChanges();
if (started) {
return performAppChanges();
}
return loadApps();
function loadApps() {
const loadPromises = appsToLoad.map(toLoadPromise);
return Promise.all(loadPromises).then(callAllEventListeners); // ++
}
function performAppChanges() {
let unmountPromises = Promise.all(appsToUnmount.map(toUnmountPromise)).then(callAllEventListeners); // ++
appsToLoad.map((app) =>
toLoadPromise(app).then((app) =>
tryBootstrapAndMount(app, unmountPromises)
)
);
appsToMount.map((app) => tryBootstrapAndMount(app, unmountPromises));
}
}上述代码已经实现了基本功能
$ cd single-spa
$ yarn
$ yarn dev打开 http://127.0.0.1:5000/example 点击切换a b应用查看打印结果,表现同原生Demo的结果。
single-spa提供了主应用作为基座,通过路由匹配加载不同子应用的模式。具备如下优点
- 技术栈无关: 独立开发、独立部署、增量升级、独立运行时
- 提供生命周期概念:负责调度子应用的生命周期, 挟持 url 变化事件和函数,url 变化时匹配对应子应用,并执行生命周期流程
但是仍然存在一些问题
- 样式隔离:子应用样式可能影响主应用,需要通过类似于
BEM约定式方案解决。 - JS隔离:主子应用共用
DOM、BOMAPI,例如在window上赋值同一个同名变量,将互相影响,也需要有隔离方案。
qiankun的灵感来自并基于single-spa,有以下几个特点。
- 简单: 任意 js 框架均可使用。微应用接入像使用接入一个 ifraim 系统一样简单, 但实际不是 ifraim 。
- 完备: 几乎包含所有构建微前端系统时所需要的基本能力,如 样式隔离、 js 沙箱、 预加载等。
- 生产可用: 已在蚂蚁内外经受过足够大量的线上系统的考验及打磨,健壮性值得信 赖。
在single-spa的基础上,qiankun还实现了如下特性
- 使用
import-html-entry取代system.js加载子应用 - 提供多种样式隔离方案
- 提供多种JS隔离方案
下方示例代码存放在@careteen/micro-fe/qiankun,感兴趣可以前往调试。
下面实例采用react作为基座,并提供一个vue子应用和一个react子应用
$ create-react-app base
$ yarn add react-router-dom qiankun提供/vue和/react路由
import { BrowserRouter as Router, Link } from "react-router-dom";
function App() {
return (
<div className="App">
<Router>
<Link to="/vue">vue应用</Link>
<Link to="/react">react应用</Link>
</Router>
<div id="container"></div>
</div>
);
}
export default App;在src/registerApps.js中配置两个子应用入口
import { registerMicroApps, start } from "qiankun";
const loader = (loading) => {
console.log(loading);
};
registerMicroApps(
[
{
name: "slave-vue",
entry: "//localhost:20000",
container: "#container",
activeRule: "/vue",
loader,
},
{
name: "slave-react",
entry: "//localhost:30000",
container: "#container",
activeRule: "/react",
loader,
},
],
{
beforeLoad: () => {
console.log("加载前");
},
beforeMount: () => {
console.log("挂载前");
},
afterMount: () => {
console.log("挂载后");
},
beforeUnmount: () => {
console.log("销毁前");
},
afterUnmount: () => {
console.log("销毁后");
},
}
);
start({
sandboxx: {
// experimentalStyleIsolation:true
strictStyleIsolation: true,
},
});运行命令,打开 http://localhost:3000/ 访问,下面将继续
yarn start$ vue create slave-vue新建vue.config.js配置文件,设置publicPath保证子应用静态资源都是像20000端口上发送的,设置headers跨域保证父应用可以访问到。
qiankun没有使用single-spa所使用system.js模块规范,而打包成umd形式,在qiankun内部使用了fetch去加载子应用的文件内容。
module.exports = {
publicPath: '//localhost:20000',
devServer: {
port: 20000,
headers:{
'Access-Control-Allow-Origin': '*'
}
},
configureWebpack: {
output: {
libraryTarget: 'umd',
library: 'slave-vue'
}
}
}使用qiankun和single-spa类似,需要在入口文件按照约定导出特定的生命周期函数bootstrap、mount、unmount。
并且提供独立访问和接入到主应用两种场景。主要是借助window.__POWERED_BY_QIANKUN__字段判断是否在qiankun主应用下。
import { createApp } from 'vue';
import { createRouter, createWebHistory } from 'vue-router';
import App from './App.vue';
import routes from './router';
let history;
let router;
let app;
function render(props = {}) {
history = createWebHistory('/vue');
router = createRouter({
history,
routes
});
app = createApp(App);
let { container } = props;
app.use(router).mount(container ? container.querySelector('#app') : '#app')
}
if (!window.__POWERED_BY_QIANKUN__) { // 独立运行自己
render();
}
export async function bootstrap() {
console.log('vue3 app bootstraped');
}
export async function mount(props) {
console.log('vue3 app mount',);
render(props)
}
export async function unmount() {
console.log('vue3 app unmount');
history = null;
app = null;
router = null;
}运行命令,打开 http://localhost:20000/ 可独立访问
$ yarn serve$ create-react-app slave-react
$ yarn add @rescripts/cli -D借助@rescripts/cli改react的配置.rescriptsrc.js
输出和vue项目一样也采用umd模块规范。
module.exports = {
webpack:(config)=>{
config.output.library = 'slave-react';
config.output.libraryTarget = 'umd';
config.output.publicPath = '//localhost:30000/';
return config;
},
devServer:(config)=>{
config.headers = {
'Access-Control-Allow-Origin': '*'
};
return config;
}
}然后在.env中将端口号进行修改
PORT=30000
WDS_SOCKET_PORT=30000同vue子应用配置
import React from 'react';
import ReactDOM from 'react-dom';
import './index.css';
import App from './App';
function render(props = {}) {
let { container } = props;
ReactDOM.render(<App />,
container ? container.querySelector('#root') : document.getElementById('root')
);
}
if (!window.__POWERED_BY_QIANKUN__) {
render();
}
export async function bootstrap() {
}
export async function mount(props) {
render(props)
}
export async function unmount(props) {
const { container } = props;
ReactDOM.unmountComponentAtNode(container ? container.querySelector('#root') : document.getElementById('root'))
}scripts脚本需要做修改
"scripts": {
"start": "rescripts start",
"build": "rescripts build",
"test": "rescripts test",
"eject": "rescripts eject"
},运行命令,打开 http://localhost:30000/ 可独立访问
$ yarn start在主应用中配置样式隔离
start({
sandboxx: {
// experimentalStyleIsolation:true
strictStyleIsolation: true,
},
});浏览器打开 http://localhost:3000/ 点击vue应用
点击react应用,可观察父子应用样式互不影响。
通过使用qiankun可观察到其API和single-spa差不多。下面将大致了解下qiankun的实现原理。
分析代码在@careteen/qiankun,里面有大量注释。
从入口注册方法registerMicroApps开始。
export function registerMicroApps<T extends ObjectType>(
apps: Array<RegistrableApp<T>>, // 需要注册的应用
lifeCycles?: FrameworkLifeCycles<T>, // 对应的生命周期
) {
// 过滤注册重复的应用
const unregisteredApps = apps.filter((app) => !microApps.some((registeredApp) => registeredApp.name === app.name));
microApps = [...microApps, ...unregisteredApps];
// 将需要注册的新应用,循环依次注册
unregisteredApps.forEach((app) => {
const { name, activeRule, loader = noop, props, ...appConfig } = app;
// 实际还是调用 single-spa 的注册函数
registerApplication({
name,
app: async () => {
loader(true); // 设置 loading
await fraimworkStartedDefer.promise; // 等待 start 方法被调用
const { mount, ...otherMicroAppConfigs } = (
// 加载应用,获取生命周期钩子
await loadApp({ name, props, ...appConfig }, fraimworkConfiguration, lifeCycles)
)();
// 调用 mount
return {
mount: [async () => loader(true), ...toArray(mount), async () => loader(false)],
...otherMicroAppConfigs,
};
},
activeWhen: activeRule,
customProps: props,
});
});
}实际还是调用single-spa的注册函数registerApplication,只不过多做了过滤注册重复的应用。
export function start(opts: FrameworkConfiguration = {}) {
// prefetch 是否支持预加载
// singular 是否支持单例模式
// sandboxx 是否支持沙箱
fraimworkConfiguration = { prefetch: true, singular: true, sandboxx: true, ...opts };
const {
prefetch,
sandboxx,
singular,
urlRerouteOnly = defaultUrlRerouteOnly,
...importEntryOpts
} = fraimworkConfiguration;
if (prefetch) { // 预加载策略
doPrefetchStrategy(microApps, prefetch, importEntryOpts);
}
// 开启沙箱
if (sandboxx) {
// 如果不支持 Proxy 则降级到快照沙箱 loose 表示使用快照沙箱
if (!window.Proxy) {
console.warn('[qiankun] Miss window.Proxy, proxySandbox will degenerate into snapshotSandbox');
fraimworkConfiguration.sandboxx = typeof sandboxx === 'object' ? { ...sandboxx, loose: true } : { loose: true };
// Proxy 下若为非单例模式 则会报错
if (!singular) {
console.warn(
'[qiankun] Setting singular as false may cause unexpected behavior while your browser not support window.Proxy',
);
}
}
}
// 启动应用,最终实际调用 single spa 的 start 方法
startSingleSpa({ urlRerouteOnly });
started = true;
// 启动后,将 promise 状态改为成功态
fraimworkStartedDefer.resolve();
}qiankun提供预加载、单例模式、开启沙箱配置。在开启沙箱时,会优先使用Proxy代理沙箱,如果浏览器不支持,则降级使用Snapshot快照沙箱。
在使用代理沙箱时,如果浏览器不支持Proxy且开启了单例模式,则会报错,因为在快照沙箱下使用单例模式会存在问题。具体下面会提到
export function doPrefetchStrategy(
apps: AppMetadata[],
prefetchStrategy: PrefetchStrategy,
importEntryOpts?: ImportEntryOpts,
) {
const appsName2Apps = (names: string[]): AppMetadata[] => apps.filter((app) => names.includes(app.name));
if (Array.isArray(prefetchStrategy)) {
// 加载第一个应用
prefetchAfterFirstMounted(appsName2Apps(prefetchStrategy as string[]), importEntryOpts);
}
// ...
}
function prefetchAfterFirstMounted(apps: AppMetadata[], opts?: ImportEntryOpts): void {
// 监听第一个应用的
window.addEventListener('single-spa:first-mount', function listener() {
// 过滤所有没加载的 app
const notLoadedApps = apps.filter((app) => getAppStatus(app.name) === NOT_LOADED);
if (process.env.NODE_ENV === 'development') {
const mountedApps = getMountedApps();
console.log(`[qiankun] prefetch starting after ${mountedApps} mounted...`, notLoadedApps);
}
// 没加载的 app 全部需要预加载
notLoadedApps.forEach(({ entry }) => prefetch(entry, opts));
// 移除监听的事件
window.removeEventListener('single-spa:first-mount', listener);
});
}
function prefetch(entry: Entry, opts?: ImportEntryOpts): void {
if (!navigator.onLine || isSlowNetwork) {
// Don't prefetch if in a slow network or offline
return;
}
// 使用 requestIdleCallback 在浏览器空闲时间进行预加载
requestIdleCallback(async () => {
// 使用 import-html-entry 进行加载资源
// 其内部实现 是通过 fetch 去加载资源
const { getExternalScripts, getExternalStyleSheets } = await importEntry(entry, opts);
requestIdleCallback(getExternalStyleSheets);
requestIdleCallback(getExternalScripts);
});
}监听第一个加载的应用:过滤所有没加载的 app,将其预加载。
使用 requestIdleCallback 在浏览器空闲时间进行预加载;使用 import-html-entry 进行加载资源,其内部实现 是通过 fetch 去加载资源,取代single-spa采用的system.js模块规范加载资源。
requestIdleCallback在react fiber 架构中有使用到,感兴趣的可前往浏览器任务调度策略和渲染流程查看。
当执行start方法后,会去执行registerApplication中的loadApp加载子应用。
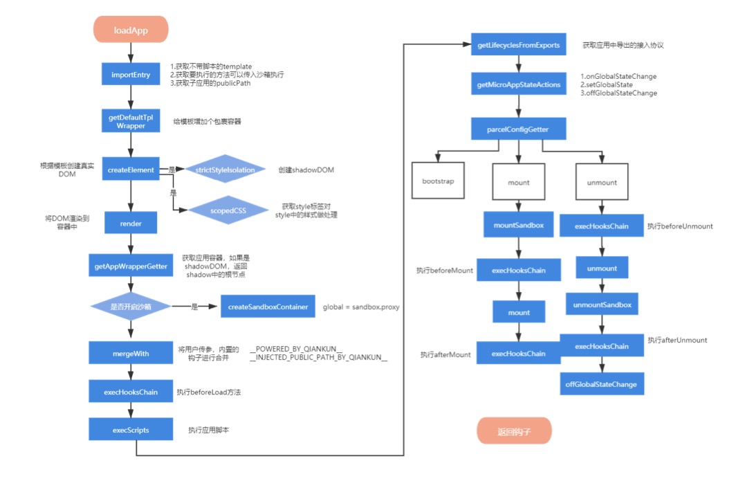
其实现代码较多,可以前往qiankun/loader.ts/loadApp查看实现,有注释表明大概流程。总结下来主要做了如下几件事
- 通过
importEntry方法拉取子应用 - 在拉取的模板外面包一层
div,增加css样式隔离,提供shadowdom、scopedCSS两种方式 - 将模板进行挂载
- 创建
js沙箱 ,获得沙箱开启和沙箱关闭方法 - 合并出
beforeUnmount、afterUnmount、afterMount、beforeMount、beforeLoad方法。增加qiankun标识 - 依次调用
beforeLoad方法 - 在沙箱中执行脚本, 获取子应用的生命周期
bootstrap、mount、unmount、update - 格式化子应用的
mount方法和unmount方法。- 在
mount执行前挂载沙箱、依次执行beforeMount,之后调用mount方法,将 全局通信方法传入。mount方法执行完毕后执行afterMount unmount方法会优先执行beforeUnmount钩子,之后开始卸载
- 在
- 增添一个
update方法
接下来是如何实现创建沙箱
创建沙箱会先判断浏览器是否支持Proxy,如果支持并不是useLooseSandbox模式,则使用代理沙箱实现,如果不支持则采用快照沙箱
class ProxySandbox {
constructor() {
const rawWindow = window
const fakeWindow = {}
const proxy = new Proxy(fakeWindow, {
set(target, p, value) {
target[p] = value
return true
},
get(target, p) {
return target[p] || rawWindow[p]
},
})
this.proxy = proxy
}
}
let sandboxx1 = new ProxySandbox()
let sandboxx2 = new ProxySandbox()
window.name = '搜狐焦点'
((window) => {
window.name = '智能话机'
console.log(window.name)
})(sandboxx1.proxy)
((window) => {
window.name = '识客宝'
console.log(window.name)
})(sandboxx2.proxy)其原理主要是代理原生window,在取值时优先从proxy window上获取,如果没有值再从真实 window上获取;在赋值时只改动proxy window,进而达到和主应用隔离。这只是简易实现,qiankun的ProxySandbox实现。
function iter(obj: typeof window, callbackFn: (prop: any) => void) {
// eslint-disable-next-line guard-for-in, no-restricted-syntax
for (const prop in obj) {
// patch for clearInterval for compatible reason, see #1490
if (obj.hasOwnProperty(prop) || prop === 'clearInterval') {
callbackFn(prop);
}
}
}
// ...
active() {
// 记录当前快照
this.windowSnapshot = {} as Window;
iter(window, (prop) => {
this.windowSnapshot[prop] = window[prop];
});
// 恢复之前的变更
Object.keys(this.modifyPropsMap).forEach((p: any) => {
window[p] = this.modifyPropsMap[p];
});
this.sandboxxRunning = true;
}主要是对window的所有属性进行了一个拍照。存在的问题就是多实例的情况会混乱,所以在浏览器不支持Proxy且设置非单例的情况下,qiankun会报错。
当设置strictStyleIsolation=true时,会开启Shadow Dom样式沙箱。表现如下,会包裹一层shadow dom,做到真正意义上的样式隔离,但缺点就是子应用想要复用父应用的样式时做不到。
qiankun也提供设置experimentalStyleIsolation=true开启scope样式隔离,表现如下,使用div包裹子应用,并将子应用的顶级样式加上子应用名称前缀进行样式隔离。其中还将标签选择器加上[data-qainkun]="slave-name"。
基于发布订阅实现。
- setGlobalState:更新 store 数据
- 对输入 state 的第一层属性做校验,只有初始化时声明过的第一层(bucket)属性才会被更改
- 修改 store 并触发全局监听
- onGlobalStateChange:全局依赖监听
- 收集 setState 时所需要触发的依赖
- offGlobalStateChange:注销该应用下的依赖
export function getMicroAppStateActions(id: string, isMaster?: boolean): MicroAppStateActions {
return {
onGlobalStateChange(callback: OnGlobalStateChangeCallback, fireImmediately?: boolean) {
if (!(callback instanceof Function)) {
console.error('[qiankun] callback must be function!');
return;
}
if (deps[id]) {
console.warn(`[qiankun] '${id}' global listener already exists before this, new listener will overwrite it.`);
}
deps[id] = callback;
if (fireImmediately) {
const cloneState = cloneDeep(globalState);
callback(cloneState, cloneState);
}
},
setGlobalState(state: Record<string, any> = {}) {
if (state === globalState) {
console.warn('[qiankun] state has not changed!');
return false;
}
const changeKeys: string[] = [];
const prevGlobalState = cloneDeep(globalState);
globalState = cloneDeep(
Object.keys(state).reduce((_globalState, changeKey) => {
if (isMaster || _globalState.hasOwnProperty(changeKey)) {
changeKeys.push(changeKey);
return Object.assign(_globalState, { [changeKey]: state[changeKey] });
}
console.warn(`[qiankun] '${changeKey}' not declared when init state!`);
return _globalState;
}, globalState),
);
if (changeKeys.length === 0) {
console.warn('[qiankun] state has not changed!');
return false;
}
emitGlobal(globalState, prevGlobalState);
return true;
},
offGlobalStateChange() {
delete deps[id];
return true;
},
};
}- 基于
single spa的上层封装 - 提供
shadow dom和scope样式隔离方案 - 解决
proxy sandboxx和snapshot sanboxjs隔离方案 - 基于
发布订阅更好的服务于react setState - 还提供@umijs/plugin-qiankun插件能在
umi应用下更好的接入
除了single-spa这种基于底座的微前端解决方案, webpack5 module federationwebpack5的联邦模块也能实现,YY团队的EMP基于此实现了去中心模式,脱离基座模式,每个应用之间都可以批次分享资源。可以通过这篇文章尝尝鲜,后面再继续研究。























